
Hi everyone and welcome to today’s dev diary on Intrigue Happenings! My name is Michelle (@MichelleTriumph), narrative designer at Triumph, and I’m here to talk about the new Intrigue Happenings you will encounter during your time playing Age of Wonders 4: Ways of War! Lest you forget: Ways of War will release on November 5th, and is part of Expansion Pass 2!
Watch the recording of a Dev Stream with Michelle on our YouTube channel!

Be Warned, Ye Unspoiled
First of all, a warning for those who like to go into the new narrative content without being spoiled. This dev diary consists of two parts. First I’ll talk about the global design and intent of the new content, this section is relatively spoiler-free and will mainly feature pretty pictures provided by our talented artists.
The second part goes in-depth into the new Intrigue Happenings, their design and intent, and will show some actual content to illustrate the intended flow. I will warn you and hide the actual content so you can browse at your own convenience.
With that said, onward!

Part One: What’s Happening?
In the Eldritch Realms DLC we introduced Cosmic Happenings - global Events and effects that shake up the game for all players involved. Intrigue Happenings use the same system… on a more personal level.
Intrigue Happenings are event (and quest) chains, designed to target an (AI) Ruler on any single-player non-Story Realm. They aim to shake up the mid-game diplomatic status quo and encourage you to investigate and decide on the fate of the affected Ruler - who may be affected by internal turmoil, or may have been replaced by another entity entirely. The affected Ruler, meanwhile, will start to influence the realm in their own ways.

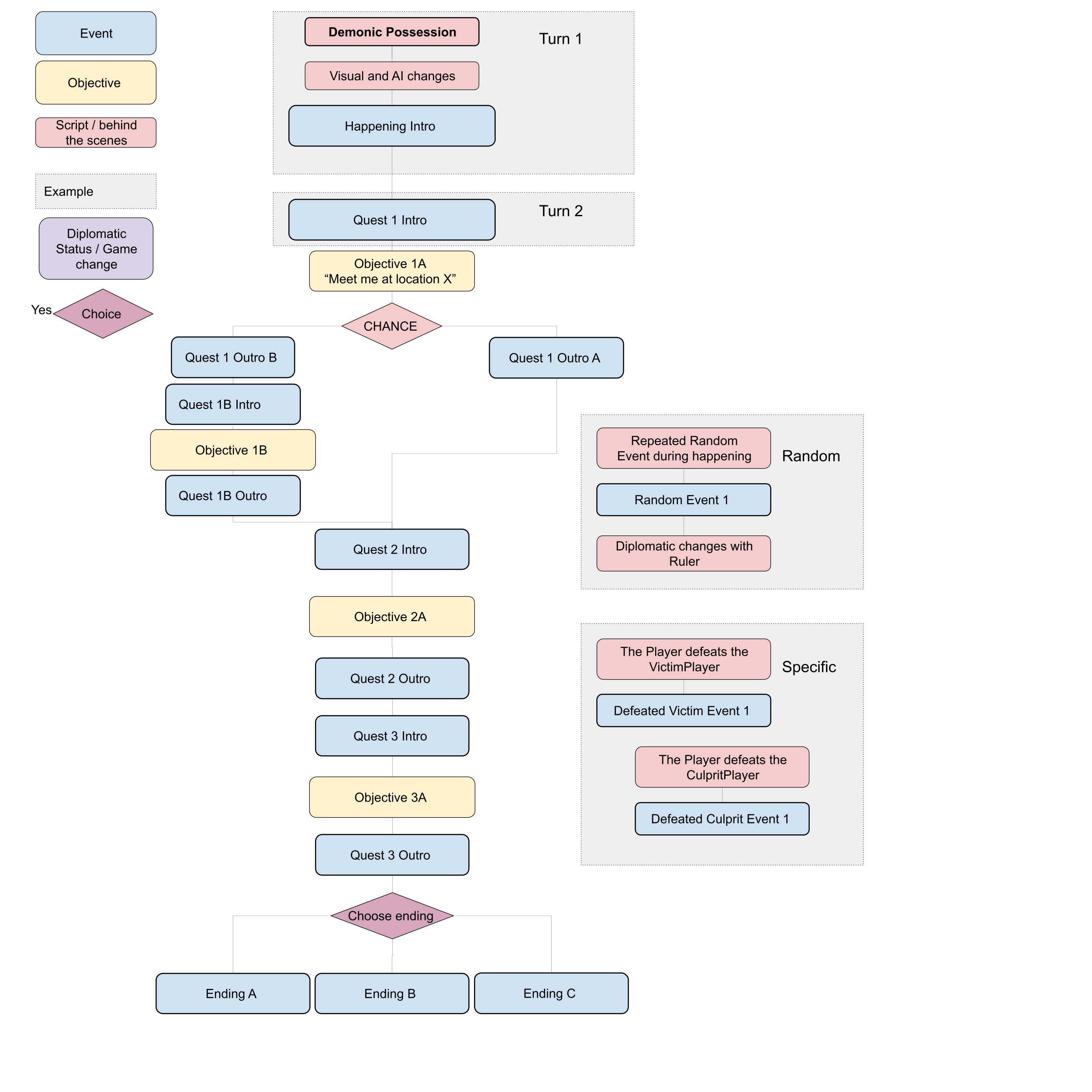
Details of the Intrigue Happenings differ, but their core design revolves around a longer quest-chain that you can complete, after which you can decide on how this story will resolve. You can opt out of the chain whenever a new quest is presented, which sometimes brings its own rewards.
We have wanted to introduce quest-chains outside of Story Realms for a while now, and this is our biggest attempt so far!

Design for an Intrigue Happening, with some branching narrative.
Age of Wonders 4: Ways of War will feature six (6) unique Intrigue Happenings, with a total of 90 unique Events.
Conditions and Constraints
All these Intrigue Happenings have different flavors and quests, so we applied conditions and constraints to ensure they only happen in fitting situations. For example all Intrigue Happenings require for you to have met the affected Ruler, and all of them require that the Player is not at war, nor in an Alliance with the affected Ruler.
Next to that, the different Intrigue Happenings have unique requirements to ensure they only happen to fitting AI Rulers. Examples are Alignment, Ruler Type, or Affinity. This means that in some games, specific Happenings may not be able to trigger
Intrigue Happenings will also have a cooldown, which means on average only one should show per realm, and over multiple realms Happenings that have not shown before, will be prioritized.

A condition script for the Dawn of Calamity Intrigue Happening. It requires an AI Ruler to have at least 5 chaos affinity, and no other affinity that surpasses it.
Due to the global and expanded design of these narrative-heavy Happenings which affect (AI) rulers and specific quest-lines, the decision was made to make this an experience for single-player only, meaning they will not happen in multiplayer games. Multiplayer brings its own challenges and edge-cases which can break these Happenings, especially since the quest chains can run for tens of turns.
For example: what if another Player decides to kill the Ruler you are investigating? What if another Player decides to fight (or invalidate) your quest objective? What if…
To ensure this would work as intended would take more development time, meaning less content for you… So we decided to focus on enhancing the single-player experience instead.
Make It Happen
If you want to ensure you encounter these piles of content in your game, you can increase the likelihood of Intrigue Happenings triggering by starting a game with the new Unfolding Mysteries Realm Trait, and by playing the new Realm: Paradise Divided!

The new Paradise Divided Realm Template and Unfolding Mysteries Realm Trait will increase the likelihood of an Intrigue Happening to… happen.
Next to that, Intrigue Happenings fall under all other Happenings - like Toll of Seasons and Cosmic Happenings, and will thus be affected by any personal settings related to them. Something to keep in mind!

Any personal settings related to Happening Intensity will also influence Intrigue Happenings.
Now we go into more detail below!
SPOILERS BELOW!
The following will feature more in-depth descriptions and images of the actual Intrigue Happenings. Be warned!
Part Two: The Flow of Intrigue
[spoiler]Below I will share a few images of the “Fiendish Takeover” Intrigue Happening to walk you through its flow in a bit more detail! Like any Happening, the Intrigue starts with an event that shows you what changed.

A new “Ruler” rises, at the cost of Cinren. How unfortunate for him.
One turn (or a few turns) after the Happening is introduced, you will be requested to investigate. Do you want to see what happened, or do you want to deal with this new Ruler in the usual, conventional ways?

They must be truly desperate to come to you for help…
Whenever you get a quest related to the intrigue, you can decide to opt out of the intrigue. The deeper you go, the more tempting this may become, lest the affected Rulers become aware of your investigations…

If you tire of intrigue, there is always the option to keep your new infernal frenemy close.
Every few turns, a random event may spawn in which the Ruler affects other entities on the map, for example other Rulers. The longer this situation goes on, the more it could affect, so you may want to hurry (or not, depending on whether you think this is a great development).

Ignoth goes to war with another Ruler. Oh no!
If you decide to investigate, you will enter a quest chain of two to four quests, culminating in a finish where you can decide whether to bring back the former Ruler… or for the new Ruler to stay and conquer the realm together. You are the Godir hero of this story, so the choice is yours.

An infernal contract! With enough chaos affinity, you could alter it… [/spoiler]
Intrigue Happening Types
[spoiler]Ways of War will introduce 6 Intrigue Happenings, divided into a few groups:
- Possession [list]
- In this type, an AI ruler is taken over by an entity (as the example seen above). [list]
- With four variations
[*] Usurper
- In this type, an AI ruler is taken over by a hero from their own faction, with ill intent.
[*] Takeover
- In this type, the player can aid a Hero who aims to take over an Empire during a rebellion instead.

Ways of War will introduce 6 Intrigue Happenings.

Dusk is looking forward to meeting you.[/spoiler]
We are very excited about the new Intrigue Happenings, and we hope you are too! I cannot wait for you to experience them. :)
Cheers!
- Michelle
Get Expansion Pass 2:
https://store.steampowered.com/app/3181480/Age_of_Wonders_4_Expansion_Pass_2/
Follow us on socials!
[*] Share your thoughts on the Forum!
[*] Chitchat on Discord!
[*] Have fun with us on Twitter!
[*] Follow us on Facebook!
[*] Subscribe to our Reddit and YouTube!
