
Introduction
Hello everyone! Welcome to the dev diary for the China Pack in Cities: Skylines II! I’m VictoriaCity, one of the asset creators behind the pack. Today, I’m excited to share with you the design ideas and development processes that went into creating the China Pack, as well as the diverse mix of historical and modern architecture that brings authenticity to your cities.
You can download the pack now for free on Paradox Mods - https://pdxint.at/3EvqFBO
Inspiration and Design
At first glance, modern Chinese cities seem uniformly distinct—rows after rows of towering apartment complexes and office buildings. But the closer you look, the more you see their true diversity and depth. Chinese cities have been shaped by centuries, even millennia, of history, with traditional architecture still standing alongside ultra-modern skyscrapers.


City Views in Shenyang, Wuhan, Xi’an, and Kashgar.
Source: Chinese National Geography
With the China Pack, our goal was to capture this unique mix—from the historic charm of courtyard homes to the sheer scale of contemporary high-rise developments. The variety of zones, service buildings, and signature buildings in this pack reflects the rich, multi-layered identity of Chinese cities. Here are some inspirations we use to create the buildings of the pack:

Low Density Residential

High Density Residential

High Density Office
Due to rapid urbanization in recent decades, residential architecture in China has been strongly influenced by distinct time periods. The game allows zoned buildings to have multiple levels, aligning perfectly with our goal to represent different eras of residential developments. With this in mind, we created 2000s high-rise apartments and modern luxury condos that have become popular in recent years. As buildings upgrade, they reflect the evolving pulse of your city, showcasing its growth and modernization.
Additionally, modern reinterpretations of traditional architecture have become a major trend in today’s Chinese urban design, particularly in public service buildings and educational institutions. Integrating this architectural style into the China Pack was one of our key focuses, ensuring that you can incorporate culturally authentic designs into your cities.

Service Building References.
Assets
The China Pack contains:
- 6 Zones
 - 13 Service Buildings
 - 10 Signature Buildings
 - Growable Zones
 - The 6 new growable zones are: [list]
 - Low Density Housing – Includes both modern and classical rural single-family homes.
 - Low Density Courtyard Housing – Traditional walled homes inspired by Siheyuan commonly seen in Beijing.
 - Medium Density Housing – Includes older urban apartments from the 1990s and more contemporary mid-rise buildings.
 - Low Rent Housing – Similar to medium density residential, also designed to replicate utilitarian housing blocks seen in Chinese urban areas.
 - High Density Housing – One of the highlights of the pack, featuring 80s-90s residential towers, modern high-rises, and luxury penthouse apartments.
 - High Density Office – The first high-rise office zone in any Region Pack released so far. Includes 80s-90s towers, modern box-style buildings, and curved skyscrapers, offering a flexible placement for standalone towers or business districts.
 
Instead of focusing purely on the number of assets, we designed 37 unique styles of growable buildings in this pack to allow for a broad range of combinations, enabling you to construct authentic Chinese urban layouts.

Lineup of all styles of growable buildings. The number of total unique buildings is much higher!
High-rise residential buildings in China are typically part of gated communities, meaning they don’t always have fixed "street-facing" facades. This posed a unique challenge in the game, where zoning rules assume buildings align along roads. To address this, we created more facade variations than what is typical in real life and moved building entrances inwards using pedestrian paths. To satisfy the required lot size combinations for each zone, we also had to create some more compact, smaller-footprint high-rise buildings. These will be particularly useful for ultra-dense city centers, helping you to build cities inspired from not just China, but anywhere around the world where optimizing urban space is the key!
Service and Signature Buildings
The China Pack’s service buildings include:
- Community Kindergarten
 - Ruby Rock Elementary School
 - High School
 - Community College (also called Junior College in China)
 - University
 - People’s Hospital (yes, that’s usually the name of the best hospital in town)
 - Local Police Station
 - Fire Rescue Brigade
 - Fire Station
 - Fire Department
 - City Library
 - District Hall
 - City Hall
 
One thing we noticed is that modern Chinese residential communities almost always include a kindergarten as part of their planning. Kindergartens are a fundamental component of Chinese urban neighborhoods, typically housed in standalone buildings with dedicated facilities. However, the game’s education system starts with primary school, so we had to be creative with how kindergartens work in the game. That’s why we are excited to introduce a modern-style kindergarten as a Service Building in the Administration category. It uses the mechanics of the welfare office template, increasing Well-Being within 800 m and boosts outdoor recreation – pretty solid clues that your citizen’s young kids are taken good care of!

The Community Kindergarten is found under the Administration menu.

Lineup of all Service Buildings.
For signature buildings, we introduced:
- Book Shop
 - City Shopping Mall
 - United Mall
 - Local Office Building
 - Downtown Office Building
 - Yin Yun Tower (traditional Chinese tower)
 - Western Observation Tower (modern TV tower)
 - Peony Tower (supertall skyscraper)
 - Financial Center (another supertall skyscraper)
 - Skyline Palace (tallest structure ever!)
 

Lineup of all signature buildings. Only part of the 3 skyscrapers are framed – they’re left for you to explore in the game!
Creation Process
Challenges of Vertical Density
While the China pack does feature a variety of classical and ancient style buildings, here we would like to focus on the creation process of high-rise buildings since it presents entirely different challenges from making smaller structures. Such challenges require us to develop a workflow that ensures both efficiency and quality.
Modular Techniques
The polygon count for each individual building is much higher in Cities: Skylines II than in the Cities: Skylines. For blocky residential and office towers, we had to be especially careful with polycount – a polygon budget of less than 80000 triangles distributed among over 50 floors only allows for 400 triangles per facade. And more height or floor area doesn’t equally give more texture space either. We still need to reach a similar texel density as much smaller buildings on a 4K texture. These challenges have motivated us to take on a modular approach to create high-rise buildings to balance detail, efficiency, and variety.
Our design of the buildings started from minimal repetitive units, such as a single panel of the facade or a corner element. Here we’ll use a set of residential towers as an example. It's building blockfive contain five types of panels with windows, 2 types of wall panels, and an extruded corner. Each unit was modeled and UV unwrapped separately, and the UV maps of all units were coalesced into a single texture. Once the base units were created, we assembled them into complete buildings through mix-and-match, plus a few custom-made ground floor and roof modules. Here’re how the base units look like and how the final buildings look in game:

Building blocks of a high density residential set in Blender (ground floor and roof units excluded)

The high density residential set in game.
Procedural Techniques
21st-century China has been the proving ground of architectural innovation, with organic and curved designs playing a key role in shaping its modern skyline.

Representative organic architecture in China (Shanghai Tower, Shanghai / Wangjing SOHO, Beijing).
Moving beyond box-like structures, contemporary architecture embraces fluid, sculptural forms that enhance aesthetic appeal, energy efficiency, and structural performance. In the China Pack, several buildings reflect this trend, calling for procedural techniques to achieve their complex geometries. When making the set of high-rise office buildings in the organic style, we started with a similar approach using base units.

Most of the facades in the organic High Density Office set are made from this single unit.
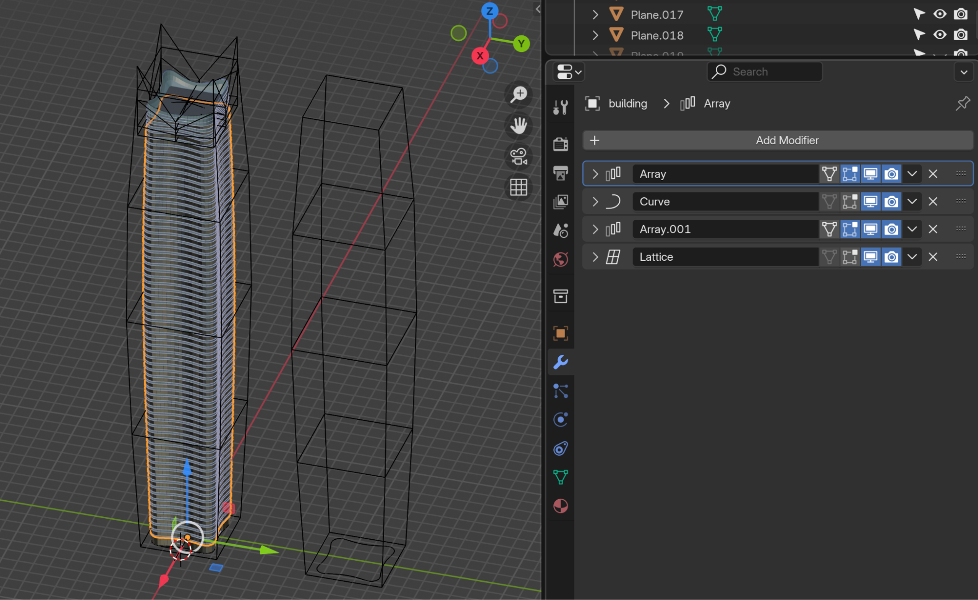
However, this time we only used one single unit. All the rest of the facade was taken care of by non-destructive workflows, specifically, a Blender modifier stack. We used a Bezier spline to outline the horizontal section of the building, followed by two array modifiers that populate the unit horizontally and vertically, and finally a lattice modifier to deform the whole structure for a dynamic look.

Blender modifier stack to construct the whole structure (except for ground floor and roof) with controlling spline and lattice displayed on the side.
Despite being made from extremely simple building blocks, they turned out really nice in the game!


The organic High Density Office set in game. The Peony Tower Signature Building also comes from this set.
The most complex high-rise structure we created was the Skyline Palace, the tallest building in the pack and in the whole game so far. This superstructure transitions from an oval-like base to an almost triangular top, for which we implemented the design using Blender’s Geometry Nodes. The underlying principle was actually the same as Blender’s shrinkwrap modifier, but we had to reinvent the wheel in Geometry Nodes to make the shrinkwrap offset a function of height.


Geometry Nodes graph to generate the shape profile of Skyline Palace and the custom implementation of shrinkwrap.
Compared with creating cross-section profiles by hand, this allowed for precise control over the shape, ensuring a smooth and consistent deformation from base to top. It also enabled rapid iterations and fine-tuning the design.
With the overall shape done, we then used another few Geometry Node modifiers to instantiate the base building blocks, which involved quite a bit geometry calculations to ensure that UV-unwrapped panels and frames perfectly align with the curved shape.


Geometry Nodes graphs to scatter frame units on the seed mesh.
The result is epic!

Skyline Palace in game.
Closing Thoughts
This pack is a true collaborative effort, so let’s extend our appreciation to all other incredible creators who contributed to the China Pack: RichardShi, CM, MC100, Emperor Li, Feindbold, and Tomas13TO. We come not only from China, but from around the world, and it is such a boundless Cities: Skylines community that finally brought us together! Also, special thanks to RichardShi for his invaluable insights and inputs to shaping this Dev Diary!










Developing the China Pack was an ambitious project, but one that pushed the boundaries of what’s possible in Cities: Skylines II. While this pack provides a foundation for building Chinese cities, it is only the beginning. The diversity of Chinese cityscapes means that there is still so much to explore — and we look forward to seeing how the Cities: Skylines II community expands upon it!
You can download the pack now for free on Paradox Mods - https://pdxint.at/3EvqFBO
